1 研究背景
火電廠作為用水、排水大戶,用水占工業總量的 20%,實現火電廠廢水“零排放”或“近零排放”意義重大,尤其在嚴重缺水的地區。廢水零排放可以提高火電廠用水的復用率,節約發電用水,降低環境污染,是“保護生態環境就是保護生產力,改善生態環境就是發展生產力”的有力執行。2015 年國務院印發的《水污染防治行動計劃》也明確對電廠廢水提出零排放的要求,電廠傳統廢水可通過傳統成熟的工藝輕易實施各種層次的梯級應用,但是脫硫廢水由于鹽濃度高、成分復雜、腐蝕性強,如何對其實施有效的資源化處理成為制約火電廠廢水零排放的關鍵環節。隨著電力企業實現脫硫廢水零排放的需求越來越迫切,各種零排工藝技術也孕育而生。
目前市場上零排的主流工藝還是以長流程的“預處理模塊+濃縮模塊+結晶模塊”為主,同時也有短流程的“預處理+煙道蒸發或旁路旋轉噴霧蒸發”工藝。“預處理+煙道蒸發或旁路旋轉噴霧蒸發”工藝雖然流程短,但會不同程度地影響發電機組的效率和增加后續煙氣處理的負擔。比如煙道蒸發受鍋爐負荷影響明顯,容易蒸發不徹底,造成煙道結垢、堵塞影響機組安全,存在煙道腐蝕和積灰等現象;旋轉噴霧蒸發要求發電鍋爐機組負荷在 60%以上,造成煙氣的水分增加,影響電袋除塵器、飛灰成分,降低鍋爐效率,使供電煤耗增加;短流程零排工藝需要對煙道進行改造。“預處理模塊+濃縮模塊+結晶模塊”工藝雖然流程長,在濃縮模塊和結晶模塊需要預防結垢問題,但基本不會對發電機組造成影響及進行煙道改造,是獨立于發電機組的處理工藝,不會影響發電效率和煙氣處理等工藝。采用哪種零排工藝,不能一概而論,需要根據不同電廠自身的特點和脫硫廢水的水質進行可行性驗證來選擇合適的脫硫廢水零排工藝。但是不論采用哪種工藝,在蒸發固化之前都可以對脫硫廢水進行濃縮減量,從而通過減少結晶和霧化量來降低蒸發設備的投資和運行成本。
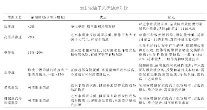
目前市場上出現的濃縮減量工藝有反滲透、高壓反滲透(碟盤式和卷式)、電滲析、多效蒸發、正滲透、機械蒸汽再壓縮蒸發等,不同濃縮工藝都有各自的濃縮極限和優缺點,具體見表1。表1中TDS(Total Dissolved Solids)表示總溶解固體。
還有一種濃縮工藝就是膜蒸餾,在大多數文章中報道了膜蒸餾技術獨特的優點,比如由于膜是超疏水材料,所以不易被污染;操作壓力低、預處理簡單;脫鹽率高,產水品質高,可直接回用;濃縮極限濃度可至飽和態等。同時也指出膜蒸餾存在的問題,比如能量利用率低、膜通量小和膜污染與膜潤濕等問題,對膜蒸餾工程化應用的報道也極少。本文將對已經工程化的膜蒸餾技術的優點和在脫硫廢水零排工藝中的合理性應用做詳細的技術經濟分析。

2 膜蒸餾技術
膜蒸餾技術是 20 世紀 60 年代出現的分離技術,采用疏水微孔膜把液態和氣態兩相隔離開,以膜兩側由溫度引起的飽和蒸汽壓力差作為傳質驅動力,只要膜兩側有溫度差,此分離過程就可持續進行。膜蒸餾技術具有其獨特的優勢(見表 2),所以一直受到廣泛關注。常見的膜蒸餾過程有直接接觸式膜蒸餾、氣隙式膜蒸餾、減壓膜蒸餾、氣掃式膜蒸餾等,膜組件類型有板式、中空纖維式、管式及卷式。但目前市場上已經通過大量中試并已成功工業化應用的膜蒸餾技術是板式真空多效膜蒸餾技術。
3 膜蒸餾技術的工程化
目前市場上出現的膜蒸餾工藝中使用的膜組件有中空纖維式、卷式和板式,加拿大 KMX 的中空纖維式膜蒸餾工藝和德國 Solarspring 的卷式膜蒸餾工藝在國外有少量應用報道,但都處于中試階段;板式膜蒸餾工藝近期在國內實現了工業化應用,應用領域包括工業廢酸、氯化銨廢液、酸洗廢水資源化、含鹽廢水零排等,取得了顯著效果。板式膜蒸餾模塊以多片聚丙烯框架為主體,內嵌聚四氟乙烯(PTFE)微孔疏水膜和聚丙烯(PP)冷凝片形成單個模塊,單個模塊通過并聯提高處理量;通過串聯實現多效模式來提高回收率和熱循環效率,如圖 1 所示,第 1 效濃鹽水在被外部熱源加熱到 80 ℃左右之后在 PTFE 膜片表面蒸發,蒸發的蒸汽透過疏水膜進入產水通道,在 PP 冷凝片表面被來自第 1 效因蒸發而降溫的濃鹽水冷凝形成蒸餾水;吸收蒸汽潛熱的濃鹽水同時在第 2效膜表面繼續蒸發,以此類推,最后 1 效蒸發的蒸汽被外部冷卻水冷凝,蒸餾水通過內流道匯集流出。模塊不論并聯還是串聯都是通過無管道連接實現,因而降低了熱損失。板式真空膜蒸餾流程如圖1所示。

板式真空膜蒸餾主要有以下幾點優勢:
(1)負壓操作,安全性更高,無泄漏風險;
(2)多效,熱循環,模塊化,內流道設計,模塊之間無管道連接提高熱利用效率,造水比最高可達6~8;
(3)液體過流部件全部采用耐腐蝕的非金屬材質(PP,PTFE),耐酸、耐堿、耐鹽腐蝕、耐氧化;
(4)潤濕液回流設計降低因膜潤濕引起的膜清洗恢復頻率;
(5)在線清潔和干燥(CIP & DIP)設計可以在線恢復污染或潤濕的膜;
(6)此設備為撬裝設計,基本不需要配套土建,可節省空間和大量土建費用。
板式真空膜蒸餾在含鹽含鉻廢水零排領域的工業化應用如圖2所示。
此應用是目前為止世界上處理量最大的膜蒸餾零排應用,膜蒸餾處理量為 288 t/d,可提升至 420t/d;進水一次過膜濃縮達 50% 回收率,產水電導率為 100~150 µS/cm,可直接回用 ,噸水電耗為 4. 8kW·h,濃縮液進入蒸發結晶工藝段。
每噸產水所需要的外部熱量消耗折合成蒸汽用量為 0. 20~0. 23 t,相當于五效金屬蒸發設備的噸水耗汽量,但電耗要比五效金屬蒸發設備低一半以上。

4 膜蒸餾技術在脫硫廢水零排處理工藝中的合理化應用分析
燃煤火電廠脫硫廢水由于成分復雜、含氯根高、pH值較低,對管道和設備有腐蝕性等特點,其零排處理一直是行業的熱點和難點問題,電廠已建的三聯箱處理工藝已經無法滿足要求,許多電廠都在進行升級改造。公開報道的脫硫廢水零排工程主要有采用多效蒸發的廣東河源電廠(以下簡稱河源電廠)、采用機械蒸汽再壓縮蒸發的佛山三水恒益火力發電廠(以下簡稱恒益火電)、采用正滲透為技術核心的浙江浙能長興發電有限公司,但在經濟性和穩定性上面臨不同程度的問題。
膜蒸餾作為一種新興技術,具有用于脫硫廢水濃縮減量的潛力:(1)燃煤電廠有大量余熱可用,比如煙氣回收的余熱、低壓乏汽等,都可以用來驅動膜蒸餾從而節省運行成本;(2)膜蒸餾設備的耐腐蝕和耐氧化性強,可以讓設備穩定運行;(3)撬裝設備基本不需要土建。某發電集團下屬公司采用板式膜蒸餾設備用于脫硫廢水濃縮減量的中試研究,結果表明脫硫廢水 TDS 可從 40 000 mg/L 濃縮至200 000 mg/L 以上,濃縮液的量少于原液量的 1/5,大大降低了蒸發固化工藝段的蒸發量,從而減少了蒸發固化設備的投資和運行成本。膜蒸餾技術可以與現有濃縮和終端處理技術耦合集成使用,從經濟性和穩定性上完善和提高脫硫廢水零排工藝路線。
4. 1 含鹽量 (質量分數) 低于3%的脫硫廢水
含鹽量低于 3% 的脫硫廢水,在用膜蒸餾濃縮減量前可以用反滲透工藝進行預濃縮,把鹽濃度提高至 5%~6%,這樣可以整體降低投資成本和運行成本,零排處理方案如圖 3 所示,圖中 MVR 表示機械式蒸汽再壓縮技術。
經過預處理的脫硫廢水先用反滲透提濃至 5%左右,反滲透產水回用,反滲透濃水進入膜蒸餾提濃至 20% 以上,膜蒸餾產水回用,濃縮液進入結晶或霧化工藝段進行終端處理。

4. 2 含鹽量介于 3%~6%的脫硫廢水
含鹽量介于 3%~6%的脫硫廢水可采用高壓反滲透工藝進行預濃縮,把鹽濃度提高至 8% 左右,然后再接膜蒸餾和終端蒸發工藝。處理方案如圖 4所示。
4. 3 含鹽量高于 6%的脫硫廢水
含鹽量高于 6% 的脫硫廢水可直接采用膜蒸餾進行濃縮,提濃至 20% 以上,濃縮液進入終端處理工藝段。處理方案如圖 5所示。

5 技術經濟分析
在經過膜蒸餾的濃縮減量之后,進入結晶或噴霧干燥終端處理的濃縮液的量大大降低,那么終端處理設備的投資和運行成本也會隨之降低。以某發電集團下屬一燃煤電廠的 8 t/h 脫硫廢水為例,采用 綜 合 初 步 經 濟 分 析 與 設 計 法(integratedPreliminary Economic Analysis and Design,iPEAD)[7]進行初步技術經濟分析。各工藝段計算所用參數見表 3,用于技術經濟分析計算的設備投資價格和運行成本見表 4。由于缺乏針對脫硫廢水的耐腐蝕金屬蒸發設備準確的成套投資價格,所以本文根據耐腐蝕金屬蒸發設備國內外市場均價[8-9]及參考已建電廠以蒸發結晶為主工藝的脫硫廢水零排工程的設備投資(見表 5,表中:MED 為多效蒸發;MVC為機械式蒸汽壓縮)來估算用于此經濟分析中的耐腐蝕金屬蒸發設備的投資價格,此價格僅供參考,實際價格可能會高于此估算價格。由于脫硫廢水初始含鹽量已達 6%,并且氯根含量高于 2%,所以采用不同的蒸發+結晶或噴霧干燥的零排工藝進行對比,計算結果見表 6。
從計算結果可以看出,如果終端處理采用旋轉噴霧干燥,“預處理+膜蒸餾+噴霧干燥”的零排工藝比其他 3個工藝路線(“旋轉噴霧干燥”“預處理+4效蒸發+噴霧干燥”“預處理+MVR蒸發+噴霧干燥”)從設備投資成本和運行成本上有不同程度的降低,最少可節省 240 多萬元的投資成本和每年 90 多萬元的運行成本;當終端處理采用結晶器,“預處理+膜蒸餾+MVR 結晶器”的零排工藝與其他 2 個工藝路線(“預處理+4效蒸發+MVR結晶器”“預處理+MVR
蒸發+MVR 結晶器”)相比,設備投資成本至少節省230 多萬元,運行成本 1 年至少可節省 90 多萬元。因此采用有膜蒸餾的工藝路線可以節省總成本,在經濟上是可行的。

雖然電滲析技術也可作為濃縮減量的手段,但其脫鹽率低,單級只有 45%~90%,產水 TDS高,需要疊加多級膜堆或與反滲透耦合才能提高脫鹽率和降低產水 TDS,設備投資成本和運行成本會隨脫鹽率的提高而線性增加,并且造成管路和安裝復雜,維護成本提高。據加拿大 Saltworks Technologies 公司報道,采用電滲析把 2% 含鹽廢水濃縮至 15%,并且產水 TDS 要低于 1 000 mg/L 的話,設備噸水造價達到 150萬元以上,高于膜蒸餾的噸水造價,并且產水 TDS 是膜蒸餾產水的 10 倍。近期有報道某電廠采用電滲析進行濃縮減量中試,但目前無法得到詳細的數據進行經濟比較,所以電滲析暫且沒有包括在此經濟分析的濃縮技術工藝中。


6 結論
(1)從膜蒸餾的技術特點、膜蒸餾工藝在脫硫廢水濃縮減量的中試研究結果以及板式膜蒸餾工藝成功的工業化應用看,膜蒸餾工藝完全適用于燃煤電廠脫硫廢水的零排工藝路線。
(2)以某發電集團下屬一燃煤電廠的脫硫廢水為例,通過對多種零排工藝路線的技術經濟分析可以看出,膜蒸餾技術參與脫硫廢水零排工藝路線可以為電廠節省可觀的投資與運行成本,也符合節能減排大方向。
(3)由于脫硫廢水成分復雜,不同電廠的脫硫廢水成分和濃度都不同,所以膜蒸餾工藝在不同電廠脫硫廢水零排工藝中的合理化應用還需要根據具體水質具體分析,根據水質和現場條件做相應的優化設計,使膜蒸餾工藝在脫硫廢水零排工藝中得到最優化應用。(來源:《華電技術》 作者:高永鋼,史志偉)


