供應符合水質標準的飲用水,以及防止水質污染是給水輸配水工程的基本要求,尤其是防回流污染尤其重-。空氣間隙、倒流防止器、真空破壞器在民用建筑生活給水、小區給水中推廣應用,有效地防止了回流污染,可確保生活飲用水的水質安全。
一、回流污染的危害程度
因生活給水管道中產生回流,因而造成生活飲用水系統內的水質劣化的現象稱為回流污染。回流污染可分為兩種,一種是虹吸回流,就是由于生活給水管道內壓力突然降低,比如城市市政供水管網爆管、室內給水管供水端檢修,給水點管道出口產生負壓抽吸,引起衛生器具或容器中的水或液體倒流入生活給水系統的現象。另外一種就是背壓回流,就是因為用水端的壓力高于供水端,比如壓力供水系統、水加熱器等,可能會產生的管網內水倒流的現象。生活飲用水回流污染根據危害程度,分為高中低三個等級,對應可能會危及生命或導致嚴重疾病的有毒污染,可能損害人體或健康的有害污染,以及可能導致惡心或其他感官刺激的輕度污染。
生活飲用水回流污染時輕則會影響整個樓棟用水安全,比如已使用過的洗滌廢水,因負壓虹吸回流進入生活飲用水管道,導致建筑物內給水系統整體水質受到嚴重污染。重則會造成大型社會事件,比如小區綠化加藥澆灌系統,背壓回流進入城市供水主管網,導致城市供水管網水質污染。因此需根據污染危害程度,正確采用防回流措施和設置合理的防回流裝置,確保飲水健康、公眾安全,一般可采用在管道出水口設置空氣間隙,不同水質要求給水系統管網引入點設置倒流防止器,沖洗水龍、出水軟管設置真空破壞器等措施。
二、空氣間隙防回流污染原理
空氣間隙就是用水點出水口最低點與衛生器具溢流水位、水池水箱最高水位之間保留一定的空氣隔斷,當管道產生負壓,因管口前端空氣的介入,液體無法克服液體壓強和大氣壓強差,避免進入系統管道從而達到阻斷的目的,是一種最安全可靠的防止虹吸回流污染的措施。空氣間隙的高度和進水管管口的管徑有關,根據《建筑給水排水設計標準》GB50015-2019(以下簡稱《建水標》)第3.3節要求,當用于衛生器具和用水設備的配件出水口時,空氣間隙不小于出口直徑的2.5倍。當用于飲用水池(箱)進水管時,空氣間隙不小于管徑,且不小于25mm,不大于150mm。用于非飲用水池(箱)進水管時,空氣間隙不小于150mm。需要注意的一個細節,《消防給水及消火栓系統技術規范》(以下簡稱《消水規》)GB50974-2014第5.2.6.6要求,高位消防水箱進水管口高出溢流水位,不小于100mm,不大于150mm,因此針對高位消防水箱,只有150mm這個數值滿足規范要求。
三、倒流防止器防回流污染原理
倒流防止器根據構造分為減壓型倒流防止器、低阻力倒流防止器、雙止回閥倒流防止器。主-構件為進口止回閥、出口止回閥,其中減壓型、低阻力型中間腔還設置泄水閥。以減壓型倒流防止器為例,正常狀態時,進出止回閥在水留推力下開啟,泄水閥在重力作用下關閉,不排水。當出水管因某種原因導致出水壓力接近甚至大于進水壓力,進出水止回閥受彈簧推理自動關閉,中間腔水壓升高,泄水閥開啟排水,中間腔進入空氣形成空氣隔斷,防止背壓回流。當進水端壓力下降到設定值時,中間腔泄水閥開啟泄水,大氣進入中間腔形成空氣隔斷,防止虹吸回流。低阻力型工作原理類似,不管是進水口壓力突降引起的虹吸回流風險,還是出水口壓力升高引起的背壓回流風險,中間腔泄水閥均開啟泄水,形成空氣隔斷防止回流污染。而雙止回閥型倒流防止器主-是當出水口壓力大于進水口壓力時,進出止回閥關閉來防止背壓回流,因無空氣隔斷,所以不適用于虹吸回流。
根據倒流防止器的工作原理以及構造特點,在設計過程中的選擇原則有下列三點:
(1)根據系統回流污染危害程度,減壓型倒流防止器滿足所有回流污染,低阻力倒流防止器滿足中低回流污染,雙止回閥倒流防止器滿足低背壓回流污染。
(2)根據安裝方式,減壓型倒流防止器、低阻力倒流防止器適用室內外地上安裝,雙止回閥倒流防止器室內外地上地下安裝。
(3)根據水頭損失,當需充分利用市政水壓時,可選用水損較小的雙止回閥倒流防止器、低阻力倒流防止器,其水損約0.04MPa,相對比,減壓型倒流防止器水損約0.1MPa
根據《消水規》GB50974-2014第8.3.5要求,消防給水系統采用帶空氣隔斷的倒流防止器時,應設置在清潔衛生場所,排水口應采取防止水淹措施,必須采用地上安裝。
四、真空破壞器防回流污染原理
真空破壞器根據工作原理分為壓力型真空破壞器、大氣型真空破壞器,還有根據適用部位衍生了組合水嘴型、軟管型真空破壞器。大氣型真空破壞器設有一個進氣閥,正常通水時,進氣閥瓣在重力作用下關閉,不會泄漏,當管道內產生虹吸真空時,在閥內外壓力差的作用下,進氣閥打開補氣,破壞真空,防止虹吸回流。壓力型真空破壞器由進水端進氣閥和出水端止回閥組成,正常通水時,止回閥在水力壓力下開啟,當進水端壓力降低時,止回閥關閉切斷回流,當壓力繼續下降形成真空時,進氣閥打開補氣,形成空氣隔斷,防止虹吸回流。壓力型帶有止回閥,適用于所有污染危害程度部位,大氣型只適用低污染危害程度。
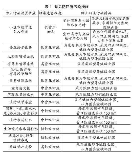
五、常見防回流污染措施
根據多年參與的工程項目設計,經過和各方專家以及同行人士的探討,針對給水系統設計的設計內容進行總結,歸納出常見工程設計中,考慮生活飲用水系統連接場所、管道、設備情況,回流性質,造成危害程度,以及工程造價等不同因素,生活飲用水系統防回流污染措施選擇可參照表1。

六、結論及建議
結合工程設計野科學性、經濟性、合理性冶的三大原則,根據筆者在實際設計過程中發現的問題來看,建議日常設計中系統污染措施選擇如下:
(1)市政引入管采用低阻力倒流防止器(12S108-1P31),地上安裝。
(2)水池、水箱等容器、設備補水采用空氣隔斷,管口距溢流水位150mm。
(3)無藥劑噴灌系統采用雙止回閥倒流防止器(12S108-1P50),地下安裝。
(4)消防軟管卷盤,單個采用壓力型真空破壞器(12S108-2P42),系統采用低阻力倒流防止器(12S108-1P31)。
(5)輕便水龍、地庫沖洗水龍采用大氣型真空破壞器組合水嘴(12S108-2P44-3)。
(6)垃圾站沖洗栓采用壓力型真空破壞器組合水嘴(12S108-2P44-4)。
其余生活飲用水系統連接場所、管道、設備當會產生回流污染時,根據防污染措施選擇原則,參考相關國家規范、技術規程、市場產品情況選擇最優防污染措施,保證給水工程設計質量,滿足安全、衛生、舒適、經濟等基本設計要求。(來源:湖南省建筑科學研究院有限責任公司)


