一、概述
新疆生態環境極其脆弱,以內陸水系為主,自凈能力差,水環境容量低。中央和自治區一直高度重視和支持新疆紡織工業的健康發展,近年來發布的多項政策、規劃文件對新疆紡織工業環境保護工作提出明確要求。2015年,國務院辦公廳下發《關于支持新疆紡織服裝產業發展促進就業的指導意見》(國辦發〔2015〕2號),要求:嚴格執行環保標準和清潔生產要求,完善園區污水處理等基礎設施,高標準處理生產廢水、廢氣。2016年,自治區經信委發布《新疆維吾爾自治區紡織工業“十三五”發展規劃》,要求“黏膠纖維行業需適度發展、總量控制,發展重心放到質量提升、品種改善和環境保護工作上。棉漿粕和黏膠纖維行業是典型廢水及污染物排放量大的工業行業,廢水具有水量大、治理難度大等顯著特點。
二、行業發展狀況及帶來主要環境問題
2.1 棉漿粕和黏膠纖維工業整體發展狀況
新疆是我國最大的優質商品棉和國內唯一的長絨棉生產基地,棉花總產量已連續20a位居全國第一。新疆棉花種植總面積約2577.39萬畝,棉花總產量已達約352萬噸,約占全國棉花總產量的60%。依托區域內豐富的棉花資源,新疆紡織工業中的棉紡、化纖產業得以快速發展,國內外紡織產業不斷向新疆快速轉移。目前,新疆主要棉漿粕和黏膠纖維企業。如表1所示。

2.2 行業發展帶來的主要環境問題
通過對瑪納斯、沙灣、石河子、庫爾勒、阿克蘇、阿拉爾、圖木舒克及和田現場深度調研,行業發展主要存在問題如下:
(1)需進一步強化廢水中的鹽度減排,以利于保護和恢復沙漠生態。調研發現,廢水鹽度的控制是沙漠生態恢復的關鍵。單獨棉漿粕生產企業由于實施了漿粕黑液制備堿木質素和堿回收清潔生產工藝,廢水中常規污染物達到《污水綜合排放標準》(GB8978—1996)一級標準的同時,鹽度降低至4000mg/L以下,處理后廢水進入沙漠中水庫形成了生態鏈完整、豐富的生態濕地和氧化塘系統,并可用于生態林灌溉、綠化澆灌。而鹽度較高的黏膠纖維或棉漿粕、黏膠纖維一體化企業,盡管在酸站和紡練車間實施了芒硝或元明粉回收,可使處理后廢水鹽度降低至8000~20000mg/L,但排入沙漠庫區后難以形成生態系統,種植的蘆葦和紅柳也無法存活,水流之處土壤鹽堿化明顯,需采用庫區水和地下水交替灌溉的咸淡組合方式。
(2)目前新疆棉漿粕和黏膠纖維行業廢水排放執行《污水綜合排放標準》(GB8978—1996)一級標準,而對于新疆水環境容量低、基本無受納水體的情況,為保護和恢復沙漠生態,處理后廢水排入沙漠水庫或穩定塘執行《城鎮污水處理廠污染物排放標準》(GB18918—2002)一級A標準是未來趨勢。
(3)在棉漿粕和黏膠纖維廢水排放的生態環境管理中,目前僅監控《污水綜合排放標準》(GB8978—1996)一級標準中的常規指標,而且常規污染物指標僅涉及到磷酸鹽、氨氮指標,未涉及到行業標準中普遍采用的總氮、總磷指標。而在棉漿粕和黏膠纖維生產過程中還潛在存在硫化物、可吸附性有機鹵化物(AOX)、石油類、總鋅等潛在的特征污染物,目前尚未重點監控。
三、行業清潔生產工藝和污染防治技術的最新進展
3.1 棉漿粕清潔生產技術和水污染防治技術
目前棉漿粕行業清潔生產技術和水污染防治技術示意如圖1所示。

棉漿粕廢水治理的重點在于高濃度黑液的處理,目前棉漿粕黑液通過資源化利用使混合廢水排出的污染物和鹽度顯著降低。棉漿粕黑液資源化方法包括:
(1)將黑液蒸發干燥后形成堿木質素外售;例如泰昌漿粕、新疆白鷺纖維有限公司采用此方法可以達到較好的黑液資源化利用效果。
(2)將濃黑液通過“蒸發濃縮+回收NaOH”棉漿粕蒸煮濃堿回收系統的方式實現資源化利用。例如銀鷹工貿、祥云化纖采用此方法回收堿實現黑液的資源化利用。
黑液回收利用后,剩余中段混合廢水的處理普遍采用物化、生化、深度處理組合工藝,可以達到,新疆當前執行《污水綜合排放標準》(GB8978—1996)一級標準。
3.2 黏膠纖維清潔生產技術和水污染防治技術
目前黏膠纖維行業清潔生產技術和水污染防治技術示意如圖2~圖4所示。



黏膠纖維生產工藝中,原液車間產生堿性廢水,堿性廢水與后續酸站車間酸性廢水混合后一并經物化、生化處理工藝處理,紡練車間產生較大量的酸性廢水,在凝固浴中產生大量的硫酸鈉,因此酸性廢水貢獻了黏膠纖維生產廢水中的大部分全鹽量,酸性廢水與原液車間的堿性廢水混合后一并經后續物化、生化處理工藝處理,達到《污水綜合排放標準》(GB8978—1996)一級標準后排入沙漠中水庫。酸站主要供給凝固浴中所需硫酸,酸站中硫酸鈉通過蒸發結晶回收純度較高的芒硝。
四、污水處理技術及排放情況
4.1 污水處理技術
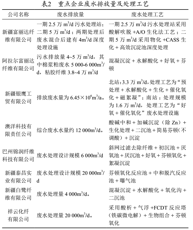
依據課題組現場采樣調研,棉漿粕和黏膠纖維企業產品、產量、廢水處理排放方式如表2所示。

4.2 處理后廢水達標情況處理后廢水指標與《城鎮污水處理廠污染物排放標準》(GB18918—2002)、《污水綜合排放標準》(GB8978—1996)的對比見表3。如表3所示,BOD5出水偏高的問題預計主要與生化處理效率相關,懸浮物分別為58.0mg/L和40.0mg/L,均未達到《城鎮污水處理廠污染物排放標準》(GB18918—2002)一級A標準(10.0mg/L)、一級B標準(20.0mg/L),但滿足《污水綜合排放標準》(GB8978—1996)一級標準(70.0mg/L)。懸浮物超標需調整優化混凝、沉淀條件及生物處理污泥的沉降性能。

五、總結及對策建議
1)棉漿粕企業對產生的黑液均資源化(回收堿或堿木質素),產生的中段廢水有機物及含鹽量均較低,經現有污水處理設施可達到《污水綜合排放標準》(GB8978—1996)一級標準,由于排水中含鹽量低,中水庫可構建良好的生態環境。
2)黏膠纖維企業對酸、堿回用程度及鹽回收程度不同,目前對酸站車間產生的高鹽水均已做不同程度的元明粉回收,對原液車間的堿浸出液進行回用,主要差異在于對紡練車間的沖毛水脫鹽,沖毛水脫鹽可進一步降低廢水含鹽量。
3)對于以黏膠纖維生產為主的企業,產生的廢水單獨排至中水庫的運行方式,由于廢水含鹽量高達20000mg/L以上,中水庫周邊生態難以構建,廢水的綜合利用途徑受阻(群克水庫、阿拉爾富麗達中水庫);若該種高鹽廢水與其他行業低鹽廢水混合排放至中水庫,可稀釋其鹽度,使廢水得以綜合利用(如皇公地水庫、阿拉爾老氧化塘)。
4)對于同時生產黏膠纖維和棉漿粕的企業,因為棉漿粕的低鹽廢水對黏膠纖維的高鹽廢水的稀釋,排水中的含鹽量降低,可實現廢水的綜合利用,如構建生態濕地。
5)對于高鹽用量的黏膠纖維行業,應向棉漿粕、黏膠纖維一體化企業模式發展,使企業排出廢水含鹽量降低,在棉漿粕回收堿和堿木質素、黏膠纖維酸站和紡練廢水脫鹽回收芒硝和元明粉的基礎上,應進一步研發及應用硫酸鈉資源化制備酸、堿技術,并在產業下游配套具備先進節能減排水平、附加值較高的硫化堿生產工業,從根本上解決芒硝和元明粉的資源化出路問題。(來源:新疆環境工程評估中心)


