燃煤電廠末端廢水為高含鹽量廢水,主要包括:脫硫廢水、酸堿再生廢水、反滲透濃水、循環水排污水等,其含鹽量高、結垢離子含量高,污染成分復雜,水質變化較大,因而,電廠廢水零排放技術在我國應用推廣面臨的主要課題是如何有效解決末端高含鹽廢水的處理問題。目前燃煤電廠高含鹽廢水的處理現狀是:脫硫廢水經過FGD廢水系統處理后排放,酸堿再生廢水和反滲透濃水直接排放,循環水排污水直接排放或者用做FGD工藝水或者通過膜法處理后回用。膜法和蒸發法雖然能實現“零排放”,但面臨著系統復雜、穩定性和可靠性不足、投資及運行費用偏高等難題。
我國不同地區對環保要求不同,企業對于零排放系統成本的接收能力也不同,筆者針對不同類型電廠提出了一套實現燃煤電廠末端廢水零排放的解決方案,可達到降低造價和投資運行成本的目的。
1、電廠廢水零排放工藝
現有燃煤電廠廢水零排放工藝主要有預處理—膜濃縮減量—多效蒸發、機械蒸汽再壓縮蒸發結晶等技術。膜濃縮減量階段常用的高壓反滲透膜和蒸發器結晶,兩種工藝投資和運行維護成本高,一般企業難以承受。
2、燃煤電廠廢水零排放實施層次
廢水零排放是一項系統工程,包含兩個層次:①采用節水工藝等措施提高用水效率,降低生產水耗,同時盡可能提高廢水回用率,從而最大限度利用水資源;②采用高效的水處理技術,處理含鹽廢水,將無法利用的高鹽廢水濃縮為固體或濃縮液,不再以廢水的形式外排到自然水體。“零排放技術”并非單項技術,而是一系列水處理技術的有機集成,應該形成一個綜合的技術和工藝路線。
3、廢水回用方案
火電廠廢水回用的難度在于廢水種類多,水量、水質差異大,對不同回用目標的水質要求也完全不同,因此宜采用分類處理、分類回用的方式。根據火電廠各工藝系統產生的廢水水質大體可分為高含鹽量和低含鹽量兩類。
3.1 低含鹽量廢水
低含鹽量廢水主要包括生活污水、含油污水、預處理設備反洗水、鍋爐排污水等。
目前,許多電廠都已將深度處理后的生活污水用作循環冷卻系統的補充水,但生活污水安全地回用于電廠循環水系統重點要解決NH3-N和生物粘泥對循環水系統的影響。對此,以曝氣生物濾池為代表的生物膜法生活污水處理工藝具有抗沖擊負荷能力強的特點,出水水質能夠滿足電廠循環水補水水質要求,已逐漸推廣開來。
經過簡單的混凝澄清處理后的預處理設備反洗水及鍋爐排污水可直接回用于循環水系統。
3.2 高含鹽量廢水
高含鹽量廢水主要包括循環冷卻排污水、渣系統溢流水、煤泥廢水、化學再生廢水、煙氣脫硫廢水等。
在各種高含鹽量廢水中,循環水系統的排污水量最大,占全廠廢水總量的70%以上(具體根據循環水濃縮倍率)。要想回用這部分廢水(不包括作為除灰渣系統的補充水),通常采用旁流弱酸軟化處理或反滲透脫鹽處理。循環水經旁流弱酸軟化處理后,大部分懸浮物、碳酸鹽硬度可被除去,產水可直接補人冷卻塔水池;過濾器和弱酸陽床的反洗或再生水經過沉淀澄清處理后可作為煙氣脫硫工藝用水或輸煤除塵用水。反滲透產水含鹽量較低,可以作為循環水系統和化學鍋爐補給水處理系統的補充水;反滲透濃水可以用于對水質要求較低的末端消耗水系統,如煙氣脫硫工藝用水、渣系統爐底密封冷卻水、輸煤除塵等。
循環水旁流弱酸軟化處理系統與反滲透脫鹽處理系統比較:前者的優點是固定投資相對較低,缺點是只去除了循環水中的碳酸鹽硬度、再生消耗酸需設置復雜的酸再生設施、占地面積大、產生易析出硫酸鈣等難溶物質的再生廢水;反滲透脫鹽處理系統的優點是基本將循環水中的鹽量全部脫除,可較大改善循環水水質,占地面積較小,缺點是固定投資相對較高。
灰渣系統溢流水、煤泥廢水經過混凝澄清處理后可回用至原用水系統,達到循環利用。末端廢水即經過多級工藝梯級使用后產生的廢水,如煙氣脫硫廢水,很難再利用,其大多數指標已超過排放標準,直接排放對水體環境破壞極大,需要進一步處理,以實現廢水零排放。
4、高適應性燃煤電廠末端廢水零排放工藝路線
4.1 簡化膜濃縮廢水零排放路線
簡化膜濃縮零排放工藝路線:預處理+膜濃縮,預處理采用雙堿軟化法和TMF高效固液分離膜,然后經過濃縮減量處理后,將濃縮十多倍后的濃鹽水送至撈渣機或用于灰場干灰拌濕。膜濃縮段可根據業主對濃縮倍率的需求選擇:卷式高壓膜、電驅離子膜、膜蒸餾技術。根據電廠需求和水質不同,上述膜工藝可以并聯使用,也可以串聯或單獨使用。此路線突出特點是造價便宜,以卷式高壓膜為例,造價比普遍采用的碟管式高壓反滲透膜(DTRO)降低了45%,該工藝技術既達到了水資源回收、廢水零排放的目的,又大大節省了設備造價。適用于當地環保要求不嚴格,預算不多的電廠。
4.2 蒸發結晶全膜法廢水零排放路線
4.2.1 蒸發結晶全膜法廢水零排放路線。
預處理(+分鹽)+膜濃縮+蒸發結晶(MVR),預處理和膜濃縮與2.1節工藝相同。當電廠除渣系統和粉煤灰系統無法消納濃鹽水時,可將經過膜濃縮后的濃鹽水進行蒸發結晶,結晶后的雜鹽根據現場情況拌入干灰或交于專業處理公司進行處置。或在膜濃縮段前增加納濾膜,對濃鹽水中的一價鹽、二價鹽進行分離,最終結晶干燥的產物是達到工業二級鹽標準的工業鹽,NaCl含量>98%,實現了水、鹽的多種資源回收再利用。適用于當地環保要求嚴格,不允許有任何形式污染物外排的電廠,尤其是周圍有工業鹽用戶的電廠。以國電某電廠為例,電廠末端綜合廢水經過蒸發結晶全膜法工藝路線處理后,主要處理指標,見表1。

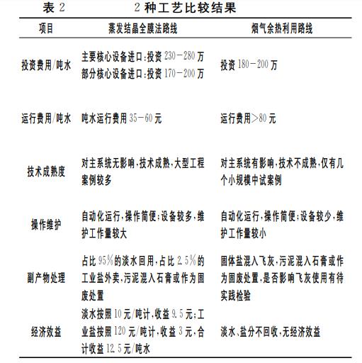
4.2.2 蒸發結晶全膜法工藝路線與煙氣余熱利用工藝路線比選。
煙氣余熱利用廢水零排放是近來比較熱的技術,經常拿來跟蒸發結晶式零排放工藝相提并論,但它不能實現水資源和鹽資源的回收和再利用。2種工藝路線比較結果,見表2。

4.3 電解制氯廢水零排放路線
電解制氯廢水零排放技術路線:預處理+分鹽+膜濃縮+電解制氯,預處理和膜濃縮與2.1節工藝相同。采用開式冷卻水系統的電廠往往要向循環水系統中加大量殺菌滅藻劑—次氯酸鈉,這種電廠在選擇廢水零排放工藝時,可以考慮采用電解制氯廢水零排放技術:經過預處理軟化的廢水,通過納濾分鹽或膜濃縮后的濃鹽水中氯化鈉含量較高,采用電解方法提取水中的氯根,制成次氯酸鈉,可用于開式循環冷卻水的消毒劑,或可因地制宜進入市場化銷售。該項技術不僅系統造價低,還可達到脫硫廢水的資源化利用,實現零排放的循環經濟模式。適用于沿海、沿江、開式循環冷卻系統的電廠。
5、結論與建議
高適應性燃煤電廠末端廢水零排放工藝路線,主要分為:預處理段+濃縮段+濃鹽水處理段。可根據電廠需求和水質不同,進行選擇。簡化膜法工藝路線適用于當地環保要求不嚴格,預算不多的電廠。蒸發結晶全膜法工藝路線適用于當地環保要求嚴格,不允許有任何形式污染物外排的電廠,尤其是周圍有工業鹽用戶的電廠。電解制氯廢水零排放路線適用于沿海、沿江、開式循環冷卻系統的電廠。
這3種電廠末端廢水零排放工業路線,可因地制宜,涵蓋了所有類型的燃煤電廠,提供了工程依據。(來源:中國國電北京朗新明環保科技有限公司)



