污染場地是工業化進程的副產物,隨著城市化,工業化的不斷發展,可以預見將會有更多的污染場地需要修復治理。要修復和治理污染場地,首先要對其污染狀況進行調査,當前的污染場地調査方法主要有系統布點法、分區布點法以及隨機布點法,利用先進設備進行檢測與分析,但上述三種方法在檢測地質水文污染狀況時具有一定局限性,由于調査區域鈾布局不規則,許多污染場地地質結構復雜,影響范圍大,無法精準布點,且存在采樣不均的問題,導致調査成本高,調査結果有誤差,這就需要運用水文地質勘測的相關理論和方法。水文地質勘測技術在污染場地治理工程勘察方面,主要是通過測繪、勘探、土工實驗與化學分析以及現場測驗和監測等手段,以獲得污染場地中水、固廢、土壤的數據信息,水文地質調査是污染場地調査過程中的重要環節,能使調査結果規范化控制,有助于調査場地污染特征的把控。
一、污染場地水文地質勘測內容
按照污染場地的存在形式及環境介質的不同,污染場地水文地質勘測的內容主要分為水文環境調査和土壤調査,水文地質勘測是污染場地調査的關鍵環節,圖1為污染場地調査流程示意。此外,根據污染物物理化學性質的不同需要對污染場地中不同污染物種類及其對應的調査方法做進一步討論,其他要素作為污染場地水文地址調査的補充內容。

1.1 水文地質勘測對污染場地水文環境的調査
為便于生產,許多污染場地周邊存在溪流,殘留的污染物可能會進入河流污染水體進而進入地下水。因此首先對污染場地周邊水文環境進行調査,編制出對應污染場地的水文數據模型,為后續采樣點及監控井的布設提供依據。表層水體可以布點取樣,通過實驗分析采樣點樣品數據推測河流流向進而分析可能的污染范圍,但地下水無法采用該方法,下水流詼査時,地下水件如潛水賦存、微承壓水賦存、賦存土層等都是需要關注的主要對象。姜光輝等人在驗證地下水流動的方向和追溯地下水的來源時使用了人工示蹤的方法,一定范圍內取到了較好的結果,該方法也可以用在地下水污染源的識別上,并輔助建立水文數據模型。
即中國方法的主要勘測方法為人工示蹤與系統布點聯合方法,其中技術突破要點在于首先構建污染場地的水文數據模型,為后期的勘測點布設提供操作理論,提升布點精度。此外利用人工示蹤法獲取地下水賦存實時相關數據,并及時更新水文數據模型數據調査結果產生誤差。
1.2 水文地質勘測對污染場地土壊的調査
土壤是污染場地的主體,土壤調査是污染場地水文地質調査的基礎內容。生產場地在受到污染物的長期浸泡之后,污染物會根據不同場地地質狀況的特征發生遷移、擴散和環境介質吸附。生產車間、原廢料堆放區、污水須嗷區、廢棄物堆放區等區域都可以與污染物直接接觸,因此這些地方是污染場地水文地質實驗布點調査的重點。污染物在土壤中會根據不同土壤理化頤的不同在水平或豎直方向上呈梯度分布,因此需要在水平面上布置采樣點,利用鉆孔來抽取樣本,配之以靜力式的觸探性勘測,精準確定場區內各區片的土層結構及土質類別劃分,每個采樣點需要采取一定深度的樣品,以調査不同深度斷面上污染物的分布情況,建立相關模型,為后續處理和修復方案的編制
1.3 水文地質勘測對污染場地污染輛分布的調査
根據主要污染物種類的不同,中國污染物場地可以分為污染場地、電子廢棄物污染場地、持久性有機污染物污染和幾種污染物共存的復合型污染場地。不同污染物在污染場地中的存在形式和分布特征各不相同,因此采用的調査方法也有所差異。重金屬污染一般存在于揚塵、表層土壤以及水體底泥中。在水體中主要以鰲合其他離子的形式存在,且相對于底泥及河岸土壤含量較低。因此在重金屬污染調査中布點或監測井應設置在河岸周邊土壤中,河流中的重金屬檢測應取底泥分析。有機污染物因流動性劇,分布范圍相對較大,在土壤和水體中都廣泛存在。因此對有機污染的調査應該是土壤及水體并重。對于復合型的污染場地應該結的査目的,匹配對應的調查方法或結合多種方法進行。
1.4 水文地質勘測對污染場地其他要素的調査
在常規勘測前,相關技術人員應通過收集待確定場地資料、人員走訪等方式,對待勘測場地存在的污染物種類、污染方式、造成的污染范圍進行初步預估以此來減少工作量,優化測量方法,做到精準勘測。在勘測完成后,應隨機取樣對以勘測結果為依據建立的調査模型進行驗證,確保勘測結果及水文地質模型的準確定性。對土壤調査需要確定的參數有土壤的密實度、就系數、含水量、有機質量等,對水文調査的常規參數有流向、流速、水量和污染物含量等。
二、污染場地水文地質勘測的技術要點
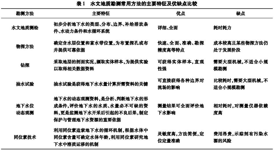
水文地質勘察工作的主要技術有水文地質測繪林、地球物理勘探技術、鉆探技術、鉆井抽水技術和動態監測技術,水文地質勘測中常用勘測方法如表1。這些技術應用于整個勘察過程中,包括勘察點的設置、采樣、分析與檢測等。

2.1 勘察點設置
在污染場地勘察檢中,為了提高勘測結果的有效性和可靠性,合理的設置勘測點是非常重要的。在環境污染區域,污染信息和地點也是不斷變化的,應該根據不同時段不同地點來確定勘察點,并且需要特定的技術支撐相關的標準。勘察點的選擇要根據勘察的目的而設置,一般來說,勘察點需要分散布置在不同污染的區域,并且建立在全部的污染點上,而且方圓半米之內需要設置2~5個勘察點,這種方法操作簡單,而且應用范圍廣,在水體勘察和土壤勘察中效啊比較高。此外,潛在污染區融該砸的勘察點不少于三個,如果在大規模污染區域,應設置更多的勘察點來確保勘察有效,以反映污染場地的真實污染水平。水環境檢測首先考慮含水層是否受限,如果不受限限制就要監測含水層的深度,如果第一個含水層測定沒有問題,就要對第二個含水層進行監測采樣。在地下施工中,土壤取樣深度要小于五米,并且要考慮地下水的深度,對檢測井進行科學設置。無論勘察點如何設置,都要結合勘察的地質條件和勘測目的,充分發揮勘察點選擇的均勻性、有效性和科學性,才能質量可靠,結果有說服力
2.2 樣品采集
采樣是勘察工作過程中最重要也是最基礎的環節。采樣過程中需要遵守兩個原則:一是采集的樣品要均勻,二是樣品性質的穩定。樣品的均勻性決定了勘察效果是否有效可靠,這是非常重要的。采取的樣品要用特定的手段防止樣品物理化學性質的變化,否則就會對監測結果產生影響。樣品采集的重點主要是土壤樣品和水文樣品。土壤樣品主要是勘測考察土壤在垂直方向上的變化,也就是根據土壤顔色的變化情況確定采樣位置、深度和數量。污染場地地表水的采集可以利用對角線原則設置取樣點,地下水采樣有檢測井時需要在水表線上設置取樣點,沒井時應在含水層頂部設置取樣點,同時要避免虛土的摻入,水文樣品一般是洗井后兩小時采集最隹,并用一管一井方式封存,在地下水采集時,要有足夠長的沉淀管以確保良好的沉淀效果。
2.3 樣品保存
采集的樣品如果理化性質發生變化,就會對樣品的檢測產生很大的影響,因此對采集的樣品應合理儲存,確保后期檢測結果的有效可靠。首先應對采集的樣品做好標注,注明采集的時間、地點、數量的其他關鍵信息。水樣品保存時需要注意密封性,防止其揮發或外界雜質的干擾,提高檢測結果的準確度,土壤樣品也要充分考慮密封性,在兩個小時內檢測效果是最好的,可以避免物理性質發生改變。一般來說,樣品要在一定的時間內保存在原有的溫度下,這就需要在短時間之內將樣品放入恒溫箱或者用干冰袋保存,以免樣品發生變質,恒溫箱的溫度要設置恰當,過高或過低都有可能改變樣品的理化性質。最后,樣品檢測前,要觀察樣品保存是否得當。
2.4 樣品的分析與檢測
樣品采集完成后需要進行實驗檢測,實驗檢測是通過分析樣品中各物質組成以及含量,進而對樣品有一個直觀的呈現。檢測前應査閱資料或人員走訪對污染物的成分及污染范圍做大致確定。以土壤和水樣品為例,土壤實驗是對采集到的土壤進行理化的性質分析,通過測量土壤中的有機物含量、含水量、土壤顆粒物理性質以及滲透系數、塑性指數、塑性極限等化學性質,水樣主要是分析流向、污染物含量等,通過這些參數來確定污染場地的污染情況。污染物的檢測可以根據各污染物的光譜、化學反應等性質確定污染物的成分及其含量,從而確定每個區域的污染程度及主要污染物。對于特定的污染物,尤其是污染源及主要污染范圍內,對其地下水、土壤等全面的分析是很有必要的。
三、結論
污染場地修復是環境治理的重點,目前污染場地調査監測技術相對單一,水文地質勘測在污染場地調査盡管水、固廢、土壤污染調査方面已經有所應用,但仍基本處于起步階段,還需持續推廣和完善。此外還需要發展新儀器、新設備和新方法例如遙感技術、核磁技術等新型地球物理監測技術和多種技術的集成,這將是今后一段時間水文地質勘測在污染場地調査應用上的傾趨勢。(來源:山西中晉冶金地質環境科技有限公司;昆明理工大學環境科學與工程學院)


