1、概述
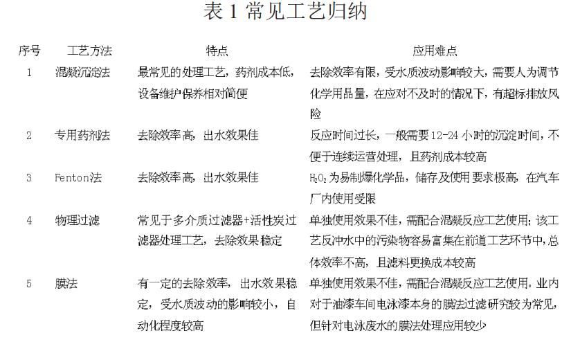
電泳涂裝技術,目前在我國汽車行業生產的過程中已經成為涂裝工藝中至關重要的一環,在很大程度上決定著汽車上漆的質量。在生產過程中,電泳工藝產生的廢水不僅量大,且污染物濃度高,其主要污染物為水溶性樹脂、顏料、填料、助溶劑等有害化學物質,必須進行有效處理后方可排放。經過一段時間的調研,將常見的處理工藝、相應的特點及應用難點作一個簡單的歸納,如表1所示。

對上表中各種工藝進行了對比及篩選,最終選擇膜法中的管式微濾膜工藝對某汽車企業涂裝廢水中的電泳廢水進行實驗,并結合實驗結果做進一步的工程應用實踐及有效性驗證。
2、情況說明
該汽車企業涂裝車間廢水種類為:脫脂廢水(液)、電泳廢水(液)、噴漆廢水、薄膜廢水等。其中脫脂、電泳、噴漆等廢水(液)通過“混凝反應A+斜板沉淀A”混合處理,而薄膜廢水通過“混凝反應B+斜板沉淀B”單獨處理,上述兩套物化系統出水經過pH反調后進入生化工藝處理,出水達到《污水綜合排放標準》DB31/199-2018中的三級排放要求。該企業涂裝車間曾于2018年將磷化工藝改為鋯系薄膜工藝,薄膜廢水中已不再含有一類重金屬污染物,且所含其它各類污染物也相對較低,故而考慮對B套物化系統進行改造,用于單獨處理其他高濃度的廢水。
根據企業最近一年的例行監測數據進行統計,電泳廢水(含廢液)在涂裝廢水內的水量占比為30%左右,而COD污染物占比則高達71%左右,屬于相對高濃度的廢水,故而考慮對電泳廢水(液)進行單獨處理,期望能夠降低出水COD,并減少污泥產生量(廢棄物產生量)。
3、管式微濾膜的應用特點
由于電泳廢水的污染物濃度較高且波動較大,故而必須選擇比較穩定的單獨處理工藝,以避免污染物濃度的變化對后續生化工藝的影響,而原先的“混凝沉淀+斜板沉淀”工藝,出水質量基本取決于混凝沉淀的效果,抗沖擊能力較弱,再結合表1中各種處理工藝的特點,最終選擇了“混凝沉淀+管式微濾膜”工藝來實現穩定效果的處理需求。
管式微濾膜采用PP(聚丙烯)均質成膜,在高流速的條件下,流體呈現湍流態,被膜截留的固體顆粒不會停留在微濾膜的表面,而是在對微濾膜表面進行沖刷作用,避免污染物在微濾膜表面停留。少量附著在膜表面的污染物,也會在反沖洗作用下脫離。集成了循環泵和清洗裝置的管式微濾膜分離裝置,其錯流式微濾過濾可以達到非常好的出水水質,從而代替傳統的沉降或澄清工藝。
4、管式微濾膜小試結果
通過5個批次的小試,從終端排放COD及產泥量(脫水污泥)兩個方面,對微濾膜法及傳統沉淀法進行對比,詳見圖1。其中紅色曲線為常規斜板工藝,藍色曲線為微濾膜法工藝,可見微濾膜法在COD去除及產泥量兩個方面均有下降。

5、實施情況
5.1 改造完成后的工藝流程圖,詳見圖2。

5.2 工藝設備組成
由緩存槽、反應槽、濃縮槽、管式微濾膜系統、pH調節槽、污泥脫水設備、加藥系統組成。其中濃縮槽及管式微濾膜系統為新建,其它設備為利舊。處理量為150-200m3/d;平均處理能力為10m3/h。
6、實施效果(項目改造前30天與項目改造完成后30天的數據對比)
6.1 氨氮、總磷、pH等指標無明顯變化。
6.2 終端排放COD值:由400mg/l降低為350mg/l左右,降幅約12.5%左右。
6.3 單車產泥量(脫水污泥):由原來的410克/臺降低為320克/臺左右,降幅約22%左右。
6.4 運營過程中的膜通量衰減及恢復:微濾膜系統自2020年11月16日開始連續運行,至2020年12月19日結束,共運營33天的時間,膜通量于第24天開始出現衰減跡象,繼續運行9天后,膜通量下降58%左右。可見微濾膜系統的清洗周期以2-3周左右的時間為宜。2020年12月20日,對微濾膜進行了化學清洗,清洗藥劑為酸、堿、SOLVENT-PPG,化學清洗完成后,膜通量恢復正常。
7、處理經濟效益分析
微濾膜設備自2020年11月16日開始運營至今共三個月左右的時間,出水水質良好且穩定,杜絕了因斜板跑渣導致出水超標的現象,加藥量控制簡便、幾乎不用進行人工調節。COD排放總量預計減少3.2噸/年,污泥處置費用預計減少243111元/年,藥劑費減少22500元/年。
8、結束語
隨著國家和地方政府對于廢水COD排放總量及危險廢棄物減量的要求日趨嚴格,相關減排、監控、收費等政策法規和標準頻繁出臺,企業面臨新的挑戰與機遇。微濾膜工藝成功應用于汽車企業電泳廢水的單獨處理,從規劃、設計、持續改進和降本增效等方面進行技術優化及創新,實現了企業“COD排放總量、危險廢棄物產生量”雙減的新模式。(來源:上海依科綠色工程有限公司)



