申請日2016.07.20
公開(公告)日2017.02.15
IPC分類號C02F9/04
摘要
本實用新型公開了一種水泥適配槽的清洗廢水循環系統,旨在解決水泥適配槽清洗后的廢水處理問題,其技術方案要點是包括水泥適配槽,沉淀池,清水池以及儲水池,所述水泥適配槽連接設置有除顆粒雜質以及用于脫漿的一級過濾裝置,一級過濾裝置與沉淀池相連接,所述一級過濾裝置側面連接設置有泥漿池,沉淀池后連接設置有用于脫堿的二級過濾裝置,二級過濾裝置連接設置有除細微雜質的三級過濾裝置,所述三級過濾裝置與清水池連接,所述清水池設置有抽水泵,所述儲水池與抽水泵連接,所述儲水池與水泥適配槽連接,本實用新型的結構設計簡單,能過濾掉固體顆粒雜質,有效的實現水泥適配槽的清洗廢水的循環使用,不僅降低了施工成本,還能達到環保的目的。
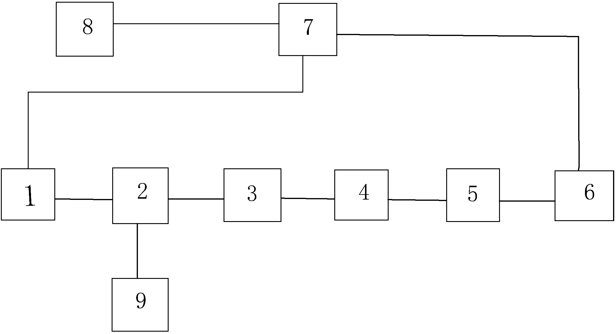
1.一種水泥適配槽的清洗廢水循環系統,包括水泥適配槽(1),沉淀池(3),清水池(6)以及儲水池(7),其特征在于:所述水泥適配槽(1)連接設置有除顆粒雜質以及用于脫漿的一級過濾裝置(2),一級過濾裝置(2)與沉淀池(3)連接,所述一級過濾裝置(2)側面連接設置有泥漿池(9),沉淀池(3)連接設置有用于脫堿的二級過濾裝置(4),二級過濾裝置(4)連接設置有除細微雜質的三級過濾裝置(5),所述三級過濾裝置(5)與清水池(6)連接,所述清水池(6)設置有抽水泵,所述儲水池(7)與抽水泵連接,所述儲水池(7)與水泥適配槽(1)連接。
2.根據權利要求1所述的一種水泥適配槽的清洗廢水循環系統,其特征在于:所述一級過濾裝置(2)包括水力旋流器,所述水力旋流器包括給料端、溢流端以及沉砂端,所述水力旋流器給料端與水泥適配槽(1)連接,溢流端與沉淀池(3)連接,沉砂端與泥漿池(9)連接。
3.根據權利要求1所述的一種水泥適配槽的清洗廢水循環系統,其特征在于:所述二級過濾裝置(4)包括全自動脫堿軟化水設備,所述全自動脫堿軟化水設備包括氫離子交換器、鈉離子交換器以及連接氫離子交換器和鈉離子交換器的脫氣塔,所述全自動脫堿軟化水設備的氫離子交換器與沉淀池(3)連接,鈉離子交換器與三級過濾裝置(5)連接。
4.根據權利要求3所述的一種水泥適配槽的清洗廢水循環系統,其特征在于:所述三級過濾裝置(5)包括活性炭過濾器,所述活性炭過濾器包括進水端以及出水端,進水端與全自動脫堿軟化水設備的鈉離子交換器連接,出水端與清水池(6)連接。
5.根據權利要求1所述的一種水泥適配槽的清洗廢水循環系統,其特征在于:所述沉淀池(3)內設置有水平安裝槽(10),所述安裝槽(10)內設置有可拆的過濾網(15)。
6.根據權利要求5所述的一種水泥適配槽的清洗廢水循環系統,其特征在于:所述過濾網(15)設置有可伸縮支桿(11),所述支桿(11)包括內桿(13)和外桿(12),所述外桿(12)內壁設置有凹槽(14),內桿(13)外壁設置有凸塊,凸塊抵觸在凹槽(14)內。
7.根據權利要求1所述的一種水泥適配槽的清洗廢水循環系統,其特征在于:所述儲水池(7)設置有水位測量儀,所述儲水池(7)上方設置有自來水池(8),所述儲水池(7)與自來水池(8)連接。
8.根據權利要求1所述的一種水泥適配槽的清洗廢水循環系統,其特征在于:所述儲水池(7)與水泥適配槽(1)之間設置有下水管道,所述下水管道上設有控制閥門。
說明書
一種水泥適配槽的清洗廢水循環系統
技術領域
本實用新型涉及建筑工地廢水處理領域,更具體地說,它涉及一種水泥適配槽的清洗廢水循環系統。
背景技術
廢水循環利用是對能源及其廢棄物實行綜合利用的生產活動過程,作為用水大戶的建筑施工行業,所面臨的壓力也越來越大,建筑施工領域的用水消耗量巨大,用水占據項目很大的施工成本,使用自來水無疑是對資源的浪費,大量的施工污水和生活污水造成對水資源的極大浪費,不能達到綠色施工目的,建筑工地中涉及到水泥攪拌機將水泥,砂石以及水攪拌均勻后,為了方便下一道工序的操作以及搬運,通常會將攪拌好的混泥土放置在水泥適配槽中,當使用完畢后,為了方便下次使用,會對水泥適配槽進行清洗,清洗后的廢水直接排出,浪費了資源,且清洗水泥適配槽后的廢水中含有固體顆粒雜質且具有較高的堿度,若采用一般循環系統,滿足不了對水泥適配槽清洗廢水的處理要求,因此,需要設計一種新的方案來解決上述問題。
實用新型內容
針對現有技術存在的不足,本實用新型的目的在于提供一種水泥適配槽的清洗廢水循環系統,通過設置多個過濾裝置實現對水泥適配槽的清洗廢水達到除雜質脫堿等處理效果。
為實現上述目的,本實用新型提供了如下技術方案:一種水泥適配槽的清洗廢水循環系統,包括水泥適配槽,沉淀池,清水池以及儲水池,所述水泥適配槽連接設置有除顆粒雜質以及用于脫漿的一級過濾裝置,一級過濾裝置與沉淀池相連接,所述一級過濾裝置側面連接設置有泥漿池,沉淀池后連接設置有用于脫堿的二級過濾裝置,二級過濾裝置連接設置有除細微雜質的三級過濾裝置,所述三級過濾裝置與清水池連接,所述清水池設置有抽水泵,所述儲水池與抽水泵連接,所述儲水池與水泥適配槽連接。
通過本設計方案,水泥適配槽的清洗廢水循環系統,水泥適配槽,沉淀池,清水池以及儲水池,水泥適配槽連接設置有除顆粒雜質以及用于脫漿的一級過濾裝置,一級過濾裝置與沉淀池相連接,一級過濾裝置側面連接設置有泥漿池,當清洗水泥適配槽后,廢水通過一級過濾裝置,可以過濾掉較大的固體顆粒,過濾后的固體顆粒雜質流入泥漿池中,使流入沉淀池的廢水所含雜質減少,沉淀池后連接設置有用于脫堿的二級過濾裝置,清洗水泥適配槽的廢水中含有水泥成分,因而具有較高的堿度,通過二級過濾裝置可以對廢水進行脫堿,使廢水中的堿度得到降低,避免對后續系統不會造成腐蝕影響系統的循環使用,二級過濾裝置連接設置有除細微雜質的三級過濾裝置,通過三級過濾裝置可以對廢水進一步除掉廢水中含有的細微雜質、異味以及色素,三級過濾裝置與清水池連接,清水池設置有抽水泵,儲水池與抽水泵連接,儲水池與水泥適配槽連接,可以通過抽水泵將清水池中的水抽到儲水池中,當水泥適配槽需要用水時,達到系統循環。
進一步設置是:所述一級過濾裝置包括水力旋流器,所述水力旋流器包括給料端、溢流端以及沉砂端,所述水力旋流器給料端與水泥適配槽連接,溢流端與沉淀池連接,沉砂端與泥漿池連接。
通過本設計方案,一級過濾裝置包括水力旋流器,水力旋流器包括給料端、溢流端以及沉砂端,水力旋流器給料端與水泥適配槽連接,溢流端與沉淀池連接,沉砂端與泥漿池連接,從水泥適配槽流出的廢水流入水力旋流器的給料端,通過離心力作用,粗重顆粒物質被拋向器壁并旋轉向下和形成的濃液一起排出入泥漿池,較小的顆粒物質旋轉到一定程度后由溢流端排入沉淀池,進入到泥漿池中的粗重顆粒物質和濃液曬干后可以進行二次利用。
進一步設置是:所述二級過濾裝置包括全自動脫堿軟化水設備,所述全自動脫堿軟化水設備包括氫離子交換器、鈉離子交換器以及連接氫離子交換器和鈉離子交換器的脫氣塔,所述全自動脫堿軟化水設備的氫離子交換器與沉淀池連接,鈉離子交換器與三級過濾裝置連接。
通過本設計方案,二級過濾裝置包括全自動脫堿軟化水設備,全自動脫堿軟化水設備依次由氫離子交換器、鈉離子交換器以及連接氫離子交換器和鈉離子交換器的脫氣塔組成,氫離子交換器與沉淀池連接,鈉離子交換器與三級過濾裝置連接,廢水首先進入氫離子交換器,除去水中的碳酸鹽硬度和脫去堿度,將堿度轉化成二氧化碳,經脫氣塔將二氧化碳排掉,然后水在進入鈉離子交換器除去非碳酸鹽硬度,脫堿后的廢水經出水端流入三級過濾裝置,降低廢水中雜質含量。
進一步設置是:所述三級過濾裝置包括活性炭過濾器,所述活性炭過濾器包括進水端以及出水端,進水端與全自動脫堿軟化水設備的鈉離子交換器連接,出水端與清水池連接。
通過本設計方案,三級過濾裝置包括活性炭過濾器,活性炭過濾器包括進水端以及出水端,進水端與全自動脫堿軟化水設備的鈉離子交換器連接,出水端與清水池連接,通過全自動脫堿軟化水設備的廢水進入活性炭過濾器,活性炭過濾器內部填充活性炭,可以過濾掉廢水中的細微雜質,以及對廢水進行除異味以及色素等,使流入清水池的水得到進一步凈化。
進一步設置是:所述沉淀池內設置有水平安裝槽,所述安裝槽內設置有可拆的過濾網。
通過本設計方案,沉淀池內設置有水平安裝槽,安裝槽內設置有可拆的過濾網,當水流速度大時,過濾網對廢水進行過濾,減緩水流速度且可以穩固在沉淀池內,過濾的固體雜質主要在過濾網上,提高過濾效果。
進一步設置是:所述過濾網設置有可伸縮支桿,所述支桿包括內桿和外桿,所述外桿內壁設置有凹槽,內桿外壁設置有凸塊,凸塊抵觸在凹槽內。
通過本設計方案,過濾網設置有可伸縮支桿,包括內桿和外桿,外桿內壁設置有凹槽,內桿外壁設置有凸塊,凸塊抵觸在凹槽內,當過濾網中沉積的雜質過多時,可以直接通過可收縮的支桿將過濾網拆下,對沉積的雜質進行處理,提高對整個沉淀池清洗的方便性。
進一步設置是:所述儲水池設置有水位測量儀,儲水池上方設置自來水池,所述儲水池與自來水池連接。
通過本設計方案,儲水池設置有水位測量儀,可以隨時了解池中水量情況,當池中水位較高,不需要對儲水池進行水流補給,當儲水池中水位較低時,自來水池可以及時補水,有利于提高工程進度。
進一步設置是:所述儲水池與水泥適配槽之間設置有下水管道,所述下水管道上設有控制閥門。
通過本設計方案,儲水池與水泥適配槽之間設置有下水管道,下水管道上設有控制閥門,當需要用水清洗水泥適配槽時,打開控制閥門,將儲水池中的水通過下水管道輸送到水泥適配槽中進行清洗,當不需要用水時,將控制閥門關閉,避免了儲水池中水的流出浪費以及造成施工不便。
與現有技術相比本實用新型具有下述優點:
其一,水泥適配槽的清洗廢水循環系統,包括水泥適配槽,水流導流通道,一級過濾裝置,沉淀池,二級過濾裝置,三級過濾裝置,清水池以及儲水池,結構及操作簡單,有效的實現水泥適配槽的清洗廢水除雜質脫堿等處理,使廢水得到循環使用,不僅降低施工成本,還能實現環保;
其二,過濾網設置有可伸縮支桿,包括內桿和外桿,外桿內壁設置有凹槽,內桿外壁設置有凸塊,凸塊抵觸在凹槽內,沉淀池中設置有漏水網,漏水網可以過濾掉較大顆粒雜質,當漏水網中的固體顆粒雜質積累較多時,可以直接清理掉,避免沉淀池中雜質的積累越來越多;
其三,儲水池設置有水位測量儀,儲水池上方設置自來水池,儲水池與自來水池連接,當儲水池中水量不足以提供施工所需時,自來水池可以及時補給儲水池,避免了給施工過程造成不便的問題;
其四,儲水池與水泥適配槽之間設置有下水管道,下水管道上設有控制閥門,當需要用水清洗水泥適配槽時,打開控制閥門,將儲水池中的水通過下水管道輸送到水泥適配槽中進行清洗,當不需要用水時,將控制閥門關閉,避免了儲水池中水的流出浪費以及造成施工不便。



