申請日2017.09.30
公開(公告)日2018.02.23
IPC分類號C02F9/14; C02F103/34
摘要
本發明己二酸污水處理系統屬于化工廠環保處理的技術領域;所要解決的技術問題為:提供一種己二酸污水處理系統,使出水COD、色度等主要指標達到污水排放標準,改造方式簡單,運行費用較低,能夠滿足企業目前的環保需求;采用的技術方案為:調節池的出口與絮凝池的入口相連通,絮凝池出口與沉淀池的入口相連通,沉淀池出口與水解酸化池的入口相連通,水解酸化池的出口與缺氧反硝化池的入口相連通,缺氧反硝化池的出口與好氧池的入口相連通,好氧池的出口與平流沉淀池的入口相連通,平流沉淀池的出口與清水池相連通,清水池的出口連接有排出管道,好氧池上的第一污泥排出口與缺氧反硝化池連通,平流沉淀池上的第二污泥排出口與水解酸化池連通。
權利要求書
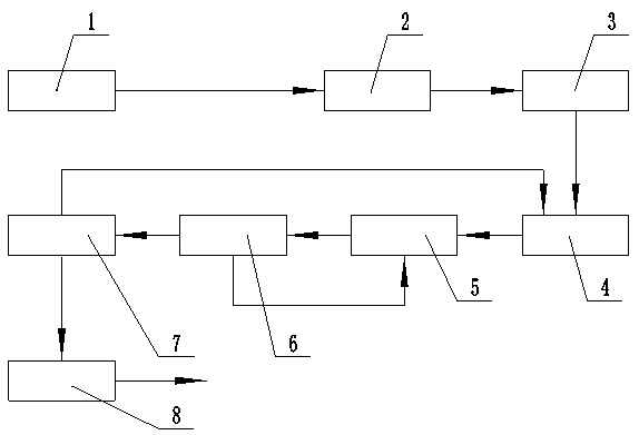
1.己二酸污水處理系統,其特征在于:包括調節池(1)、絮凝池(2)、沉淀池(3)、水解酸化池(4)、缺氧反硝化池(5)、好氧池(6)、平流沉淀池(7)和清水池(8),所述調節池(1)的出口通過管道與絮凝池(2)的入口相連通,所述絮凝池(2)的出口與沉淀池(3)的入口相連通,所述沉淀池(3)的出口通過管道與水解酸化池(4)的入口相連通,所述水解酸化池(4)的出口與缺氧反硝化池(5)的入口相連通,所述缺氧反硝化池(5)的出口與好氧池(6)的入口相連通,所述好氧池(6)的出口與平流沉淀池(7)的入口相連通,所述平流沉淀池(7)的出口通過管道與清水池(8)相連通,所述清水池(8)的出口連接有排出管道,所述好氧池(6)設有第一污泥排出口,且所述第一污泥排出口通過管道與缺氧反硝化池(5)連通,所述平流沉淀池(7)設有第二污泥排出口,且所述第二污泥排出口通過管道與水解酸化池(4)連通。
2.根據權利要求1所述的己二酸污水處理系統,其特征在于:所述清水池(8)的出水口與生產冷卻水系統通過管道連通且該管道上設有供水泵。
3.根據權利要求1所述的己二酸污水處理系統,其特征在于:所述水解酸化池(4)、缺氧反硝化池(5)和好氧池(6)內均添加有高效生物脫氮菌。
說明書
己二酸污水處理系統
技術領域
本發明己二酸污水處理系統屬于化工廠環保處理的技術領域,具體涉及己二酸生產系統的污水處理。
背景技術
己二酸生產系統每噸產品能產生6噸酸性廢水,廢水中含有大量的有機物,COD達1500~1800 mg/L。現有技術中配套AO+MBR的活性污泥處理工藝,在該工藝中存在的問題有:1.水解酸化池、缺氧反硝化池、好氧池等工段污泥濃度偏低,均在20%左右,結合現有的處理水量和構筑物容積,無法將污水中的污染物降解徹底,導致污水處理后COD仍在200 mg/L以上;2.由于前段厭氧工藝去除效率較低,使得水中未被降解的污染物極易堵塞過濾段的MBR膜,每天都要對MBR膜進行在線清洗一次(反洗),每月對MBR膜進行一次離線加藥清洗,耗費大量的藥劑和清水,人力物力消耗太大;3.污泥僅在好氧段進行自循環,使得污泥的活性無法被有效激活,也使得該系統不具備去除氨氮功能。目前環保形勢越來越嚴,尤其是2015年新《環保法》的實施,我們迫切需要尋找高效的污水處理方法,對現有污水設施進行升級改造,以滿足污水排放要求。
發明內容
本發明克服現有技術存在的不足,所要解決的技術問題為:提供一種己二酸污水處理系統,使出水COD、色度等主要指標達到污水排放標準,改造方式簡單,運行費用較低,能夠滿足企業目前的環保需求。
為了解決上述技術問題,本發明采用的技術方案為:己二酸污水處理系統,包括調節池、絮凝池、沉淀池、水解酸化池、缺氧反硝化池、好氧池、平流沉淀池和清水池,所述調節池的出口通過管道與絮凝池的入口相連通,所述絮凝池的出口與沉淀池的入口相連通,所述沉淀池的出口通過管道與水解酸化池的入口相連通,所述水解酸化池的出口與缺氧反硝化池的入口相連通,所述缺氧反硝化池的出口與好氧池的入口相連通,所述好氧池的出口與平流沉淀池的入口相連通,所述平流沉淀池的出口通過管道與清水池相連通,所述清水池的出口連接有排出管道,所述好氧池設有第一污泥排出口,且所述第一污泥排出口通過管道與缺氧反硝化池連通,所述平流沉淀池設有第二污泥排出口,且所述第二污泥排出口通過管道與水解酸化池連通。
所述清水池的出水口與生產冷卻水系統通過管道連通且該管道上設有供水泵。
所述水解酸化池、缺氧反硝化池和好氧池內均添加有高效生物脫氮菌。
本發明與現有技術相比具有以下有益效果:減少MBR膜組件的使用,轉為平流沉淀池對污水進行處理,并在工藝系統中設置污泥回流管道,使得處理后的污水達標排放,從而滿足己二酸穩定生產,同時污水處理運行費用得到降低,處理后的污水可以回用作為生產裝置的循環冷卻水補充水,具有良好的經濟效益和環保效益。



