申請日2013.08.05
公開(公告)日2013.10.23
IPC分類號F01K23/10
摘要
本發明公開了一種低熱度廢水的熱量綜合利用方法,低熱度廢水的熱量在蒸汽發生器(1)中傳遞給動力循環工質,使之溫度上升變成蒸汽;產生的工質蒸汽進入膨脹機(2),使之對外做功帶動發電機(3);通過切換閥門,使膨脹機(2)的排氣進入熱水換熱器(4),實現熱水的制取,用于生活熱水或者采暖輸出;或者使膨脹機(2)的排氣進入溶液加熱器(5),再進入溶液再熱器(9)中使溶液溫度升高,之后進入溶液除濕空調機組(10)中驅動機組實現冷量的輸出。本發明對低熱度廢水的熱量綜合利用,經濟效益和社會效益明顯。
權利要求書
1.一種低熱度廢水的熱量綜合利用方法,其特征在于:該方法基于以下具有三個回 路的裝置,
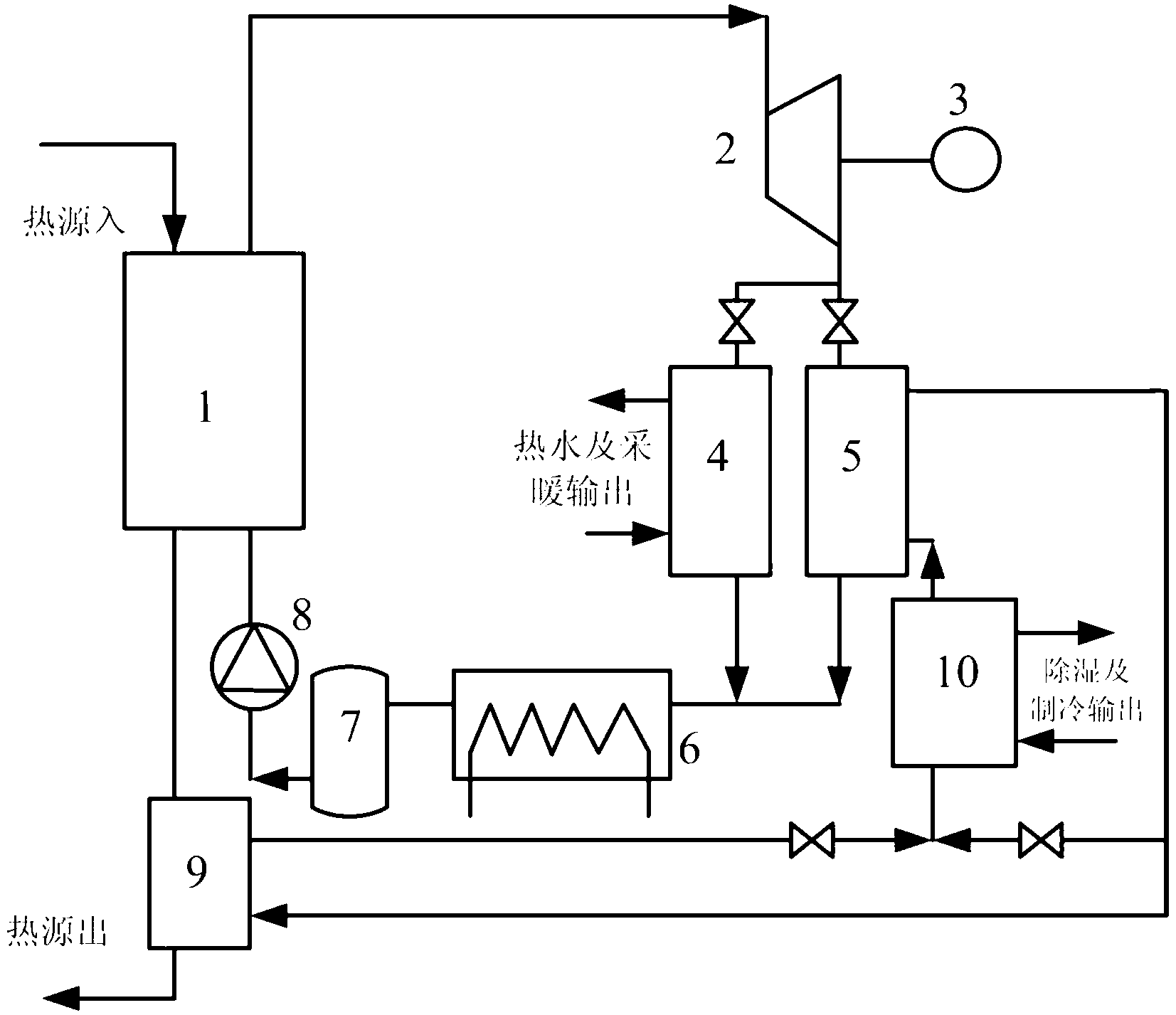
該裝置的第一個回路中,蒸汽發生器(1)的輸入端接熱源,輸出端接溶液再熱器 (9)的一個輸入端,溶液再熱器(9)的輸出端輸出熱源;
該裝置的第二個回路中,蒸汽發生器(1)的工質側出口端與汽輪機或膨脹機(2) 的進口端相連,膨脹機(2)驅動發電機(3),膨脹機(2)的出口端分別與熱水換熱器 (4)的進口端和溶液加熱器(5)的進口端相連,熱水換熱器(4)和溶液加熱器(5) 的工質出口端均分別與冷凝器(6)的進口端相連,冷凝器(6)的出口端與儲液罐(7) 的進口端相連,儲液罐(7)的出口端與工質泵(8)的進口端相連,工質泵(8)的出 口端與蒸汽發生器(1)的工質側進口端相連;
該裝置的第三個回路中,溶液加熱器(5)的溶液進口端與溶液除濕空調機組(10) 的溶液出口端相連,溶液加熱器(5)的溶液出口端與溶液除濕空調機組(10)和溶液 再熱器(9)的進口端分別相連,溶液再熱器(9)的溶液出口端與溶液除濕空調機組(10) 的溶液進口端相連;
低熱度廢水的熱量在蒸汽發生器(1)中傳遞給動力循環工質,使之溫度上升變成蒸 汽;產生的工質蒸汽進入膨脹機(2),使之對外做功帶動發電機(3);通過切換閥門, 使膨脹機(2)的排氣進入熱水換熱器(4),實現熱水的制取,用于生活熱水或者采暖 輸出;或者使膨脹機(2)的排氣進入溶液加熱器(5),再進入溶液再熱器(9)中使溶 液溫度升高,之后進入溶液除濕空調機組(10)中驅動機組實現冷量的輸出。
說明書
低熱度廢水的熱量綜合利用方法
技術領域
本發明是一種余熱回收綜合利用的方法,具體涉及中低溫余熱廢熱回收利用的方 法。屬于余熱回收綜合利用技術范疇。
背景技術
中低溫余熱的數量龐大,在鋼鐵、水泥、實話、玻璃、陶瓷制糖等行業生產過程中 產生了大量的低溫余熱,包括熱水、低品位煙氣和蒸汽等,這些熱量數量大、品位低, 基本不能被生產過程再利用。而且有些行業生產過程中需要一定品質的工藝氣體,其制 取過程中需要干燥裝置等。而有機朗肯循環技術是一種可以有效利用中低溫熱源的動力 循環技術,利用膨脹機或者汽輪機來將從熱源中吸取的熱量轉化為動力,帶動發電機發 電。經過膨脹之后的工質通常直接進入冷凝器進行冷凝,然后變成液體,其中的冷凝熱 量直接被冷凝介質帶走進行排放,這種方式對于能源在一定程度上意味著浪費。而溶液 除濕空調技術要實現連續運行,需要對溶液進行再生,而且再生過程中需要一定溫度的 熱源來驅動。鑒于該種空調技術的溶液再生溫度范圍比較廣的特點,將膨脹后的工質的 熱量用于溶液的再生,實現溶液除濕空調機組的運轉,提供除濕與制冷的輸出,可以用 于廠區的制冷和工藝氣體的干燥等功能。該種技術能夠實現對中低溫余熱廢熱的高效回 收與梯級利用,提升節能減排的效果。
發明內容
發明目的:本發明的目的是提供一種低熱度廢水的熱量綜合利用方法,可以高效的回 收低熱度廢水的熱量,并用于發電和實現冷熱量的輸出,實現余熱綜合利用。
技術方案:為解決上述技術問題,本發明提供了一種低熱度廢水的熱量綜合利用方 法,其特征在于:該方法基于以下具有三個回路的裝置,
該裝置的第一個回路中,蒸汽發生器(1)的輸入端接熱源,輸出端接溶液再熱器 (9)的一個輸入端,溶液再熱器(9)的輸出端輸出熱源;
該裝置的第二個回路中,蒸汽發生器(1)的工質側出口端與汽輪機或膨脹機(2) 的進口端相連,膨脹機(2)驅動發電機(3),膨脹機(2)的出口端分別與熱水換熱器 (4)的進口端和溶液加熱器(5)的進口端相連,熱水換熱器(4)和溶液加熱器(5) 的工質出口端均分別與冷凝器(6)的進口端相連,冷凝器(6)的出口端與儲液罐(7) 的進口端相連,儲液罐(7)的出口端與工質泵(8)的進口端相連,工質泵(8)的出 口端與蒸汽發生器(1)的工質側進口端相連;
該裝置的第三個回路中,溶液加熱器(5)的溶液進口端與溶液除濕空調機組(10) 的溶液出口端相連,溶液加熱器(5)的溶液出口端與溶液除濕空調機組(10)和溶液 再熱器(9)的進口端分別相連,溶液再熱器(9)的溶液出口端與溶液除濕空調機組(10) 的溶液進口端相連;
低熱度廢水的熱量在蒸汽發生器(1)中傳遞給動力循環工質,使之溫度上升變成蒸 汽;產生的工質蒸汽進入膨脹機(2),使之對外做功帶動發電機(3);通過切換閥門, 使膨脹機(2)的排氣進入熱水換熱器(4),實現熱水的制取,用于生活熱水或者采暖 輸出;或者使膨脹機(2)的排氣進入溶液加熱器(5),再進入溶液再熱器(9)中使溶 液溫度升高,之后進入溶液除濕空調機組(10)中驅動機組實現冷量的輸出。
有益效果:
1.該方法對中低溫余熱廢熱進行高效回收與梯級利用,綜合利用效率高;
2.結合溶液除濕空調系統,對本應該排放掉的高溫段冷凝熱進行回收合理利用, 實現系統除濕與冷量的輸出;
3.可以有效利用冷凝熱及流過蒸汽發生器后的余熱廢熱實現供熱水及冬季采暖。







