申請日2013.08.02
公開(公告)日2014.01.08
IPC分類號C02F103/30; C02F11/12
摘要
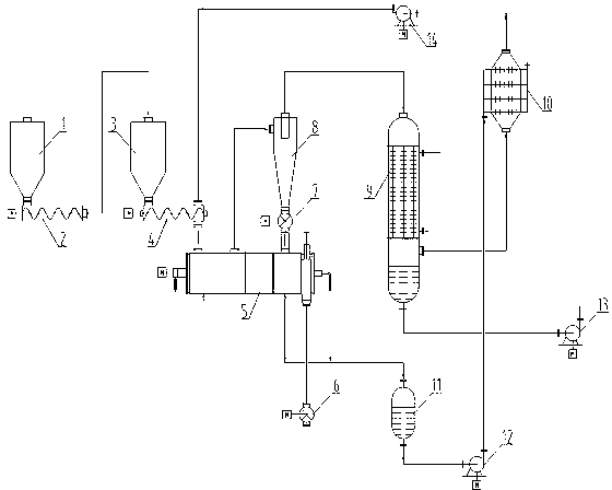
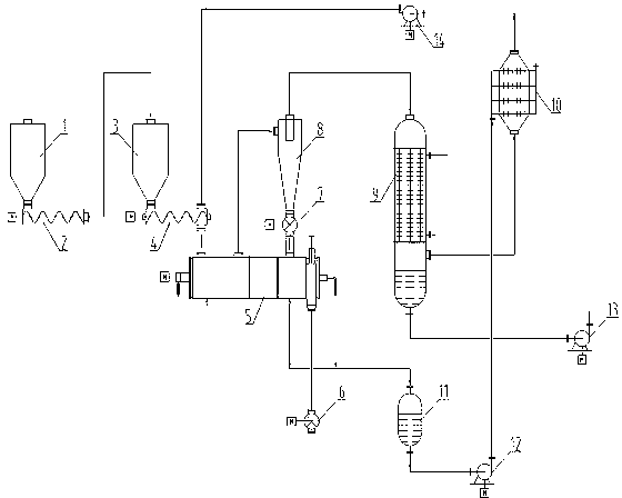
本實用新型涉及一種用于熱電聯產的節能型印染污泥干燥系統,包括料倉、緩沖倉和換熱器。料倉設進料口Ⅰ、螺桿泵,該螺桿泵與緩沖倉進料口Ⅱ相接;緩沖倉連有圓盤干燥機;圓盤干燥機的底部設有加熱介質輸入管、干污泥排污口、凝液排出口,其頂部設有尾氣排出口Ⅰ;干污泥排污口連有旋轉卸料器Ⅰ;凝液排出口連有與換熱器相連的凝液罐;尾氣排出口Ⅰ連有與旋轉卸料器Ⅱ、冷凝器相連的分離器;旋轉卸料器Ⅱ與圓盤干燥機相連;冷凝器設有冷卻回水排出口、冷卻進水口、污水排出口、冷卻尾氣排出口,該冷卻尾氣排出口與換熱器相連;換熱器中的尾氣排出口Ⅱ與圓盤干燥機相接。本實用新型投資小、易于實施且綜合利用率高。
權利要求書
1.用于熱電聯產的節能型印染污泥干燥系統,包括料倉(1)、緩沖倉(3)和換熱器(10),其特征在于:所述料倉(1)的頂部設有進料口Ⅰ,其底部設有螺桿泵(2),該螺桿泵(2)通過管道Ⅰ與設在所述緩沖倉(3)頂部的進料口Ⅱ相接;所述緩沖倉(3)的底部通過螺旋輸送器(4)連有圓盤干燥機(5);所述圓盤干燥機(5)的一端底部設有加熱介質輸入管,其另一端底部分別設有干污泥排污口、凝液排出口,其頂部設有尾氣排出口Ⅰ;所述干污泥排污口通過管道Ⅱ連有旋轉卸料器Ⅰ(6);所述凝液排出口通過管道Ⅲ連有凝液罐(11),該凝液罐(11)通過凝液泵(12)與所述換熱器(10)相連;所述尾氣排出口Ⅰ通過管道Ⅳ連有分離器(8),該分離器(8)的底部設有旋轉卸料器Ⅱ(7),其頂部通過管道Ⅴ連有冷凝器(9);所述旋轉卸料器Ⅱ(7)與所述圓盤干燥機(5)相連;所述冷凝器(9)一側的上部設有冷卻回水排出口,其下部設有冷卻進水口;所述冷凝器(9)的底部設有污水排出口,該污水排出口通過污水泵(13)連有污水排出管;所述冷卻進水口下方的所述冷凝器(9)的一側設有冷卻尾氣排出口,該冷卻尾氣排出口通過管道Ⅵ與所述換熱器(10)相連;所述換熱器(10)的一側設有凝結水排出口,其頂部設有尾氣排出口Ⅱ,該尾氣排出口Ⅱ通過循環風機(14)與所述圓盤干燥機(5)相接。
2.如權利要求1所述的用于熱電聯產的節能型印染污泥干燥系統,其特征在于:所述加熱介質輸入管中的加熱介質是指來自熱電廠汽輪機發電后的乏汽中的飽和蒸汽或過熱蒸汽。
3.如權利要求1所述的用于熱電聯產的節能型印染污泥干燥系統,其特征在于:所述螺桿泵(2)為螺桿式螺桿泵或柱塞式螺桿泵。
4.如權利要求1所述的用于熱電聯產的節能型印染污泥干燥系統,其特征在于:所述冷凝器(9)為板式冷凝器或翅片式冷凝器。
5.如權利要求1所述的用于熱電聯產的節能型印染污泥干燥系統,其特征在于:所述換熱器(10)為翅片式換熱器或管殼式換熱器。
6.如權利要求1所述的用于熱電聯產的節能型印染污泥干燥系統,其特征在于:所述分離器(8)為旋風分離器、布袋除塵器、電除塵中的一種。
7.如權利要求1所述的用于熱電聯產的節能型印染污泥干燥系統,其特征在于:所述螺桿泵(2)、螺旋輸送器(4)、圓盤干燥機(5)、旋轉卸料器Ⅰ(6)、旋轉卸料器Ⅱ(7)、凝液泵(12)、污水泵(13)、循環風機(14)上均設有流量計。
說明書
用于熱電聯產的節能型印染污泥干燥系統
技術領域
本實用新型涉及印染污泥或與印染污泥性質相似的有機污泥,并涉及熱電廠、污水處理廠能源綜合利用的技術領域,尤其涉及用于熱電聯產的節能型印染污泥干燥系統。
背景技術
現有印染污泥干化工業裝置中,干燥設備多采用槳葉干燥機,干燥后的100℃含臭高濕份尾氣多采用旋風分離器除塵后進鍋爐焚燒除臭后排放。工藝不足之處是:①鍋爐焚燒除臭后產生了500℃高溫廢氣,其廢氣處理有3種方式,一是直接排放大氣,二是采用間接換熱器來加熱冷介質(如空氣、工藝水等)回收熱量,但高溫廢氣的排放溫度也在200℃,三是采用20℃工藝水直接噴淋冷卻,廢氣排放溫度可控制在60℃,但產生了大量60℃廢水,這3種方式都易對環境產生二次污染;②干燥后的100℃高濕含臭尾氣進鍋爐焚燒需要燃料(如煤、油、天然氣等)來提供焚燒所需要的熱量,不節能。
實用新型內容
本實用新型所要解決的技術問題是提供一種投資小、易于實施的用于熱電聯產的節能型印染污泥干燥系統。
本實用新型所要解決的另一個技術問題是提供一種綜合利用率高的用于熱電聯產的節能型印染污泥干燥系統的應用方法。
為解決上述問題,本實用新型所述的用于熱電聯產的節能型印染污泥干燥系統,包括料倉、緩沖倉和換熱器,其特征在于:所述料倉的頂部設有進料口Ⅰ,其底部設有螺桿泵,該螺桿泵通過管道Ⅰ與設在所述緩沖倉頂部的進料口Ⅱ相接;所述緩沖倉的底部通過螺旋輸送器連有圓盤干燥機;所述圓盤干燥機的一端底部設有加熱介質輸入管,其另一端底部分別設有干污泥排污口、凝液排出口,其頂部設有尾氣排出口Ⅰ;所述干污泥排污口通過管道Ⅱ連有旋轉卸料器Ⅰ;所述凝液排出口通過管道Ⅲ連有凝液罐,該凝液罐通過凝液泵與所述換熱器相連;所述尾氣排出口Ⅰ通過管道Ⅳ連有分離器,該分離器的底部設有旋轉卸料器Ⅱ,其頂部通過管道Ⅴ連有冷凝器;所述旋轉卸料器Ⅱ與所述圓盤干燥機相連;所述冷凝器一側的上部設有冷卻回水排出口,其下部設有冷卻進水口;所述冷凝器的底部設有污水排出口,該污水排出口通過污水泵連有污水排出管;所述冷卻進水口下方的所述冷凝器的一側設有冷卻尾氣排出口,該冷卻尾氣排出口通過管道Ⅵ與所述換熱器相連;所述換熱器的一側設有凝結水排出口,其頂部設有尾氣排出口Ⅱ,該尾氣排出口Ⅱ通過循環風機與所述圓盤干燥機相接。
所述加熱介質輸入管中的加熱介質是指來自熱電廠汽輪機發電后的乏汽中的飽和蒸汽或過熱蒸汽。
所述螺桿泵為螺桿式螺桿泵或柱塞式螺桿泵。
所述冷凝器為板式冷凝器或翅片式冷凝器。
所述換熱器為翅片式換熱器或管殼式換熱器。
所述分離器為旋風分離器、布袋除塵器、電除塵中的一種。
所述螺桿泵、螺旋輸送器、圓盤干燥機、旋轉卸料器Ⅰ、旋轉卸料器Ⅱ、凝液泵、污水泵、循環風機上均設有流量計。
如上所述的用于熱電聯產的節能型印染污泥干燥系統的應用方法,包括以下步驟:
、艑Υ嬖诹蟼}中的15~25℃印染污泥經螺桿泵增壓至0.3~0.6MPa后通過管道Ⅰ打入緩沖倉中;
⑵所述緩沖倉中的污泥通過螺旋輸送器在常壓狀態下連續均勻地加入到圓盤干燥機;同時,120~150℃的加熱介質通過加熱介質輸入管進入所述圓盤干燥機的空心熱軸、圓盤葉片和夾套中,將熱量傳遞給所述污泥,使污泥中的濕份蒸發,分別得到60~80℃干污泥、100~110℃高溫凝液和80~90℃含臭高濕尾氣;所述干污泥從干污泥排污口經旋轉卸料器Ⅰ卸出收集;所述100~110℃高溫凝液收集入凝液罐中;
、撬龊舾邼裎矚饨浄蛛x器除塵,分別得到污泥粉料和初級凈化后的80~90℃含臭高濕尾氣;所述污泥粉料經旋轉卸料器Ⅱ返回圓盤干燥機;所述初級凈化后的80~90℃含臭高濕尾氣進入冷凝器中;
、葋碜晕鬯幚韽S的0~30℃冷卻水通過冷卻進水口進入所述冷凝器中,并對所述初級凈化后的80~90℃含臭高濕尾氣進行冷卻和冷凝,分別得到30~35℃冷卻水、冷凝的35~40℃污水和冷卻后的35~40℃尾氣;所述30~35℃冷卻水通過冷卻回水排出口返回污水處理廠;
⑸所述冷凝的35~40℃污水依靠自重流至所述冷凝器底部并經污水泵增壓后由污水排出管進入污水處理廠;
、仕隼鋮s后的35~40℃尾氣通過冷卻尾氣排出口進入換熱器,同時所述步驟⑵中的100~110℃高溫凝液通過凝液泵進入所述換熱器進行換熱,分別得到50~60℃凝結水和80~100℃高溫尾氣;所述50~60℃凝結水進入蒸汽鍋爐循環利用;
、怂80~100℃高溫尾氣經循環風機增壓后作為循環熱載氣進入所述圓盤干燥機循環利用。
本實用新型與現有技術相比具有以下優點:
1、廢氣排量小。
自圓盤干燥機內蒸發出來的80~100℃高濕尾氣含有臭味,若直接外排鍋爐焚燒除臭,不僅產生了450~500℃高溫廢氣外排對環境產生二次污染,且增加燃料消耗(如煤、油、天然氣等),不節能;而本實用新型中將圓盤干燥機內蒸發出來的80~100℃高濕尾氣經0~30℃冷卻水冷卻、冷凝,被100~110℃高溫凝液加熱后成80~100℃低濕尾氣后又作為圓盤干燥機蒸發濕份的熱載氣,氣相形成密閉自惰式循環,80~100℃含臭高濕尾氣幾乎不外排,也沒有450~500℃高溫廢氣產生,對環境無一次污染和二次污染。
2、廢水排量小。
自本實用新型圓盤干燥機蒸發出來的80~100℃含臭高濕尾氣經0~30℃冷卻水冷卻、冷凝,80~100℃含臭高濕尾氣中大部分水蒸氣冷凝成35~40℃污水,需要排放處理的35~40℃污水量只是圓盤干燥機蒸發水氣的凝液量,廢水量很少。
3、熱量綜合利用率高。
、鸥稍锝橘|——飽和蒸汽或過熱蒸汽來自熱電廠汽輪機發電后的乏汽,間接利用后成冷凝水,冷凝水返回熱電廠燃煤鍋爐,達到循環利用的目的。
、评鋮s介質——冷卻水來自污水處理廠沉清池的污水,間接利用后仍返回沉清池,污水性質無改變,溫度只升高5℃,達到循環利用的目的。
⑶干燥產品——印染污泥屬有機污泥,干燥后污泥產品具有一定熱值,可返回熱電廠燃煤鍋爐,與煤粉摻燒,節約煤粉。
⑷蒸汽凝液——加熱35~40℃低濕含臭尾氣的熱量來自圓盤干燥機的出來的100~110℃蒸汽凝液,熱量利用的同時將100~110℃蒸汽凝液出水溫度降至40~60℃,且降溫后的40~60℃冷凝水返回電廠集水箱進鍋爐循環利用(或其它用途),使熱量得到綜合利用。
4、本實用新型投資小、易于實施。







